0,00 €

V košarici ni izdelkov.

0,00 €

V košarici ni izdelkov.

More
    Home Trgovina Elektronika za začetnike 7 MHz QRP radijska postaja
    Akcija!

    7 MHz QRP radijska postaja

    Izvirna cena je bila: 69,00 €.Trenutna cena je: 54,90 €.
    SKU: 5kit0090

    7 MHz QRP radijska postaja

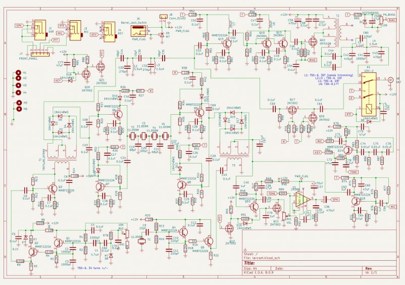
    QRP radijska postaja je kompleten sprejemnik in oddajnik za CW in SSB delo na 7 MHz frekvenčnem pasu.

    KIT komplet je verzija BITX radijske postaje, seveda brez displeja. Postaja deluje na enem frekvenčne področju 3,5 MHz. Zaradi enostavnosti gradnje je večina elementov v SMD izvedbi in so že položeni tiskano vezje.

    KIT komplet ima položene že vse SMD komponente in navite 3 trifilarno navite toroidne transformatorje. Kvarčni kristali, ki so priloženi, so uparjeni tako, da so čim bližje po svojih karakteristikah.

    Toroide s samo enim navitje morate naviti sami. Ostale klasične komponente prispajkate sami.

    Več o samem KIT-u in dokumentaciji najdete na tej povezavi v članku revije Svet elektronike.

    KIT vsebuje:

    1. Tiskano vezje 100 mm x 100 mm s predhodno prispajkanimi SMD komponentami
    2. Sprednja plošča
    3. Potenciometer za nastavljanje z velikim gumbom
    4. Potenciometer za glasnost s stikalom za vklop in manjšim gumbom
    5. Avdio priključki za slušalke, mikrofon in tipko
    6. Priključek za enosmerno napajanje z rezervnim enosmernim vtikačem
    7. IRF510 in hladilnik, pritrdilni vijak
    8. 11,0592 MHz uparjeni kristali za filter in BFO
    9. T/R rele
    10. 8-pin priključek za zunanji zvočnik/mikrofon itd.
    11. BNC antena priključek
    12. Lakirana CuL navitna žica
    13. Trije trifilarno naviti RF transformatorji na FT37-43
    14. Štiri toroidi T30-6
    15. En toroid T50-6 za VFO
    16. Dva FT37-43 za RF dušilke
    17. Elekretni mikrofon in tipka (za izdelavo lastnega mikrofona s PTT)
    18. Rezervni 3,5 mm avdio stereo priključek
    19. Medeninasti distančniki za namestitev TIV v ohišje
    20. 10 k trimpot za nastavitev PA Bias
    21. 2N3904s x 2

    Ta izdelek je prava radijska postaja za delo na radioamaterskih frekvencah. Za oddajanje na frekvencah je potreben radioamaterski izpit. V kolikor tega izpita nimate, lahko postajo uporabljate samo kot sprejemnik.

    Z nakupom tega izdelka potrjujete, da imate radioamaterski izpit. V kolikor tega izpita nimatem lahko še vedno kupite ta proizvod, vendar se strinjate, da ga boste uporabljali samo za sprejem.

    73 de Svet elektronike

     

    Strankam so bili tudi všeč

    Akcija!

    FM radijski sprejemni modul

    Izvirna cena je bila: 10,12 €.Trenutna cena je: 9,15 €.
    Akcija!

    Generator frekvenc od 0,02 Hz do 10 MHz

    Izvirna cena je bila: 9,20 €.Trenutna cena je: 8,17 €.
    Akcija!

    Adapter USB na RS232 - CH340DS1

    Izvirna cena je bila: 6,58 €.Trenutna cena je: 5,50 €.
    Politika zasebnosti

    Spoštujemo vašo zasebnost in se zavezujemo, da bomo osebne podatke, pridobljene prek spletnega informacijskega sistema, skrbno varovali in jih brez vaše privolitve ne bomo posredoval tretji osebi oziroma jih uporabili v druge namene. Ker obstajajo v spletnem informacijskem sistemu določene povezave na druge, zunanje spletne strani, ki niso vezane na nas, ne prevzemamo nobene odgovornosti za zaščito podatkov na teh spletnih straneh.

    Hkrati se zavezujemo, da bomo po svojih najboljših možnih močeh varovali podatke in zasebnost obiskovalcev spletne strani .

    Da bi preprečili nepooblaščen dostop do pridobljenih podatkov ali njihovo razkritje, ohranili natančnost osebnih podatkov in zagotovili njihovo ustrezno uporabo, uporabljamo ustrezne tehnične in organizacijske postopke za zavarovanje podatkov, ki jih zbiramo.

    Več: https://svet-el.si/politika-zasebnosti