Fakulteta za elektrotehniko Univerza v Ljubljani
Avtor: Izr. prof. dr. Marko Jankovec
Verjetno ste, dragi bralci, že do grla siti teorije in mnogih pravil, ki jim je treba slediti pri načrtovanju vezij, da dosežemo čim manjše emisije elektromagnetnih motenj. Tako, da je sedaj pa res končno čas, da si pogledamo en konkretni primer iz prakse.
Na sliki 1 sta dva polnilnika za telefon, beli je od uveljavljene znamke, črni pa ne. Slika 2 prikazuje spekter generiranih prevodnih motenj obeh polnilnikov. Črni za več kot 40 dB presega dovoljen nivo prevodnih emisij, kar je več kot 100-krat.
Od kod izvira tako velika razlika, je razvidno že iz teže obeh polnilnikov, saj beli tehta 40g, medtem ko črni zgolj 21g. Razlika v teži je v glavnem posledica filtrskih komponent. In v črnem polnilniku, kot vidimo na sliki 3, manjkajo, čeprav je za njih predviden prostor.



Kako se bi torej kot načrtovalec polnilnika lotil načrtovanja filtrskega vezja? Potek načrtovanja lahko strnemo v naslednje korake:
Najprej je potrebno izmeriti, kakšna je narava generiranih prevodnih emisij, kolikšen delež je sofaznih in diferencialnih motenj.
Glede na zakonske meje emisij določimo potrebno dušenje obeh vrst motenj
Nato glede na tip naprave ocenimo, kateri so viri motenj in kolikšne se njihove impedance
Nato s simulacijo izberemo ustrezne komponente diferencialnega in sofaznega filtra, s katerimi dosežemo želeno vstavitveno dušenje
Filter izdelamo in preverimo, če smo z njim dosegli želeno dušenje
Meritev motenj lahko izvedemo s posebnim LISN vezjem, ki ima poleg merjenja prevodnih motenj na fazi in nevtralnem vodniku dodaten pretvornik, ki obe motnji odšteje ali sešteje in tako izseje spektra sofaznih in diferencialnih motenj. LISN vezje, ki sem ga uporabil je sicer namenjen meritvam fotovoltaičnih naprav na DC strani, a je bil edini, ki ima omenjeni preklopnik.
Iz primerjave spektra motenj in meje določimo minimalno potrebno dušenje za obe vrsti signalov, tabela 1.
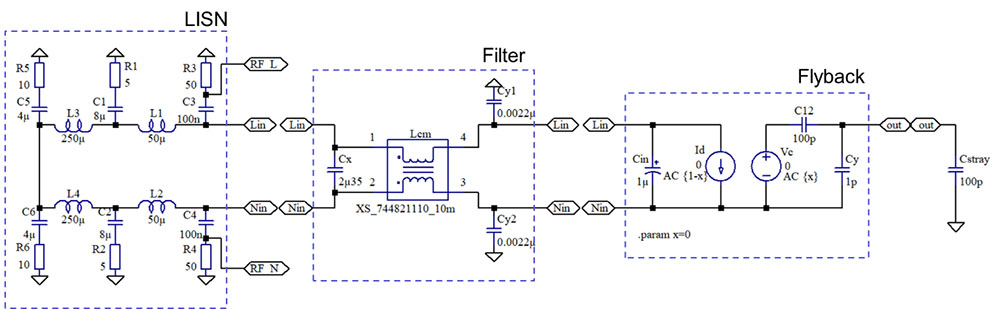
Sedaj pa sledi najtežji del. Treba je določiti najbolj verjetne mehanizme generiranja motenj. Najprej se lotimo diferencialnih motenj. V polnilniku se nahaja klasični flyback stikalni pretvornik, katerega načelna shema brez vhodnega usmernika je prikazana na sliki 5. Stikalo z visoko frekvenco preklaplja tok skozi primarno navitje transformatorja. Energijo za tokovne sunke ob preklopih dovaja vhodni kondenzator Cin, ki pa ni idealen (ima serijsko upornost in induktivnost) in zato se na njemu pojavijo napetostni skoki Ud, ki se prenašajo po dovodnih vodnikih prek usmernikih diod v omrežje. Tukaj torej gre za tokovno generirane diferencialne motnje. Vam zveni znano? Če ne, si preberite 6. del EMC zgodbe 2 številki nazaj (SE344).
Način tokovno generiranih diferencialnih motenj lahko opišemo z vzporedno vezavo tokovnega vira in kondenzatorja, kot kaže slika 6. Točno tak vir motnje pa smo obravnavali v prejšnji številki revije. Kako prikladno!
Sofazne motnje se generirajo preko napetostnih skokov na tranzistorju-stikalu, kot kaže slika 7. Ko se stikalo sklene, je na njem skoraj ničelna napetost, medtem ko v razklenjenem stanju napetost v trenutku doseže preko 600 V. Ta visoki pravokotni signal se preko parazitne medovojne kapacitivnosti transformatorja sklepa na sekundarno stran, kar povzroči nihanje sekundarnega dela. Se spomnite prenosa motnje preko kapacitivnega sklopa, obravnavanega v 3. delu serije v reviji št. 341? Če želimo zmanjšati prenos motnje prek kapacitivnega sklopa, moramo žrtev zaključiti z nizko impedanco proti viru motnje. To pri nas pomeni, da damo kondenzator med masi sekundarne in primarne strani. Zakaj pa ne kar upor? Upor, še posebej tak z nizko upornostjo, nam ne bi zagotavljal galvanske ločitve med nevarno in varno stranjo. Tudi kondenzator mora zagotavljati visoko prebojno napetost in je posebne vrste, ki ne sme odpovedati v kratek stik, čemur ustrezajo t.i. Y-kondenzatorji. V tem primeru gre za napetostno generirane sofazne motnje, ravno tako opisane dve številki revije nazaj (SE344).



Način tokovno generiranih sofaznih motenj lahko opišemo z napetostnim virom s zaporedno vezanim kondenzatorjem, kot kaže slika 8, ki smo ga ravno tako obravnavali v prejšnji številki revije. Y-kondenzator lahko seveda izpustimo, če ga v vezju ni. In v našem primeru ga je izpustil kar proizvajalec polnilca sam. Verjetno za znižanje stroškov proizvodnje.
Sedaj, ko smo pravilno zmodelirali oba glavna vira motenj, se lahko lotimo simulacij. Oba modela motenj združimo in ju povežemo na model vezja LISN, s katerim merimo motnje. Tako imamo znane vse impedance vira motenj na eni strani kot tudi žrtve (vezja LISN) na drugi strani, vmes pa damo naš načrtovani filter, kot prikazuje slika 9. Kapacitivnost na izhodu flyback pretvornika predstavlja oceno kapacitivnosti polnilnega kabla in bremena na ozemljeno kovinsko ploščo, ki je del merilne postavitve. Prek nje se sklapljajo sofazna komponenta motenj.
Filter je kombinacija sofaznega in diferencialnega filtra. V predhodnem članku v prejšnji številki smo na podlagi teoretičnih osnov določili pravila, kako izbiramo filter glede na impedanco vira motnje. Sofazne motnje, ki jih modeliramo z vezjem na sliki 8, dušimo s CL filtrom, saj s tem kombiniramo visoko impedanco medovojne kapacitivnosti (kapacitivnost je nizka) z nizko impedanco Y-kondenzatorjev Cy1 in Cy2, katerih kapacitivnost je bistveno višja. Nato sledi sofazna dušilka LCM z visoko impedanco. Diferencialne motnje, ki jih modeliramo z vezjem na sliki 6 pa bi najučinkovitejše dušili z LC filtrom, saj nizko impedanco vhodnega kondenzatorja pretvornika zaključimo z visoko impedanco tuljave in nato z nizko impedanco kondenzatorja. V našem primeru dodatne diferencialne dušilke nismo dali, ampak se zanašamo na diferencialni del impedance sofazne dušilke LCM, ki smo jo spredaj in zadaj zaključili z dvema X-kondenzatorjema (Cx1 in Cx2). X-kondezatorji so varnostno nekoliko manj zahtevni od Y-kondenzatorjev, saj njihova odpoved ne povzroča tolikšnega tveganja električnega udara. Tukaj bi lahko sedaj napisal še kakih 5 strani postopka, kako sem izbiral primerno tuljavo in kondenzatorje, a če strnem vse v eno stavek: Vzameš iz kataloga primerne, poizkusiš in menjaš, dokler simulacije ne pokaže dovolj velikega dušenja.



Ker bi bil članek absolutno predolg, da bi kazal vse vmesne rezultate simulacij, sem se tukaj osredotočil le na meritve ob dodajanju posameznih komponent. Najprej sem izbral ustrezno sofazno dušilko, ki je po katalogu obljubljala vstavitveno dušenje v frekvenčnem območju med 100 kHz in 2 MHz nad 40 dB z maksimumom pri 58 dB. Na sliki 10 sta njena kataloška poteka sofaznega in diferencialnega dušenja, ki sta izmerjena pri standardni impedanci vira in bremena (žrtve) 50 Ω.
Ko sem jo vstavil notri in pomeril, so bile sofazne motnje zgolj za 10 dB nižje, kot kaže slika 10 (svetlo zelena črta). Z dodatkom y-kondenzatorjev vrednosti 2,2nF se je dušenje bistveno izboljšalo, kot pravi tudi teorija in sedaj je bil spekter sofaznih motenj (slika 11, temnozelena črta) v večini frekvenčnega področja pod dovoljeno mejo.



Dušenja diferencialnih motenj sem se lotil z dodajanjem x-kondenzatorjev, dokler nisem dosegel dovolj nizkega spektra pri vrednost Cx2 = 2,35 µF. Kondenzator Cx1 ni bistveno vplival na rezultat, saj je k dušenju pripomoglo tudi diferencialna induktivnost sofazne dušilke (slika 12).
Na koncu sem pomeril napajalnik s kompletnim filtrom in pravim LISN vezjem po standardu in dobil rezultat, prikazan na slikah 13 in 14.



S poznavanjem teorije smo tudi v praksi uspeli kreirati ustrezen filter, ki je zagotovil skladnost napajalnika. Izvedba samega filtra na posebni ploščici ni ravno elegantna, a pokaže, da ni to neka vesoljska znanost in prav gotovo se tega zaveda tudi proizvajalec. A kaj ko so filtrske komponente drage, če želimo doseči kvaliteto in varnost, kar pa ni v skladu z tržno politiko novodobnih ponudnikov elektronike iz kitajskih spletnih trgovin. Saj veste, katere mislim.
