DigiKey
Avtor: Rolf Horn
Načrtovanje sistema za zajemanje podatkov je nekoč pomenilo iskanje prave kombinacije komponent iz množice podatkovnih listov in odpravljanje napak na sestavljenih prototipih.
Danes si lahko razvijalci prihranijo frustracije in čas s pomočjo digitalnih orodij za načrtovanje, ki jim omogočajo, da modele komponent, kot so senzorji, analogni bloki za obdelavo signalov, analogno-digitalni pretvorniki (ADC) in digitalni filtri, preprosto povlečejo in spustijo v virtualno signalno verigo. Programska oprema simulira izhod virtualne verige, kar razvijalcu omogoča, da vidi, kako izbrane komponente vplivajo na rezultate, kot so razmerje med signalom in šumom (SNR), kakšna je napaka ojačenja in ofseta ter moč.


Digitalni paket za načrtovanje Precision Studio podjetja Analog Devices, Inc. (ADI) vključuje modul Signal Chain Designer, ki razvijalcem pomaga simulirati sisteme za zajemanje podatkov, preden jih izdelajo. V modulu Signal Chain Designer uporabnik izbere senzor, nastavi parametre za model in ga nato vstavi vezje, ki predstavlja komponente v signalni verigi (slika 1).
Signal senzorja mora na poti do zanesljivih podatkov preiti več stopenj, vsaka stopnja pa je sestavljena iz enega ali več vezij in integriranih vezij (IC), ki signal pripravijo za naslednjo stopnjo. Najpogostejše stopnje so ojačenje analognega signala, filtriranje analognega signala, pretvorba analognega signala v digitalnega in filtriranje digitalnega signala.
Ojačevalna stopnja analognega signala
Analogni signali, ki jih generirajo senzorji, pogosto ne ustrezajo optimalnim vhodom sistema za zajemanje podatkov. Ojačevalna stopnja analognega signala uporablja operacijske ojačevalnike (op amps), popolnoma diferencialne ojačevalnike in napetostne reference, pa tudi pasivne komponente, kot so upori, kondenzatorji in tuljave, da pretvori signal senzorja v učinkovito obliko, ki jeprilagojena sistemu za zajemanje podatkov.


V programu Signal Chain Designer uporabnik določi vrsto vhoda in izhoda analogne ojačevalne stopnje, potrebno ojačenje in ofset napetost, kar je potrebno za doseganje pravilne vhodne napetosti. Program nato ustvari vezje, ki ustreza določenim parametrom, z uporabo izdelkov ADI in izriše shemo.
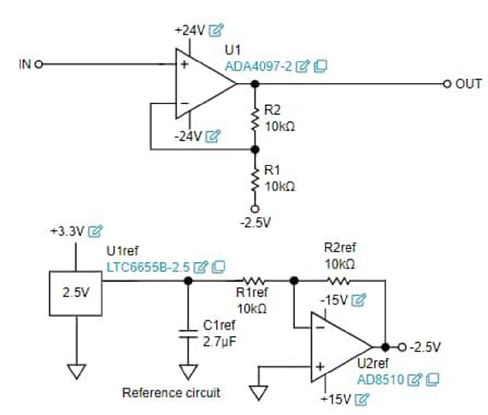
Na primer, za senzor, uporabljen na sliki 1 z impedanco 1 kΩ pri 1 kHz in kapacitivnostjo 100 pF, lahko uporabnik določi ojačenje 2 V/V in ofset napetost 2,5 V (slika 2).
Na podlagi teh parametrov programska oprema sestavi shemo vezja za ojačevalno stopnjo analognega signala (slika 3, zgoraj), ki vsebuje operacijski ojačevalnik ADA4097-2 [1]. Operacijski ojačevalniki iz družine ADA4097-2 potrošijo le 32,5 µA na kanal, da dosežejo produkt ojačenja in pasovne širine (GBP) 130 kHz za veliko ojačenje napetosti signala, s šumom 1000 nV od vrha do vrha (p-p) med 0,1 Hz in 10 Hz ter tipičnim prelomom šuma 1/f pri 6 Hz.
Programska oprema razvija tudi referenčno vezje za ojačevalno stopnjo z natančno referenčno napetostjo LTC6655B-2.5 [2] in operacijskim ojačevalnikom AD8510 [3] (slika 3, spodaj), oba proizvaja ADI.
LTC6655B-2.5 ima šum 625 nVP-P za 0,25 ppmP-P med 0,1 Hz in 10 Hz, največjo natančnost ±0,025 % in nizko napetostno odstopanje največ 2 ppm/°C, kar zagotavlja stabilno izhodno napetost signala ne glede na spremembe vhodne napetosti in obremenitve. Operacijski ojačevalnik AD8510 z spojnim tranzistorjem (JFET) ima običajno 8 nV spektralnega šuma pri 1 kHz, zahteva le 25 pA vhodnega toka in se ustalijo na 0,1 % napake v 500 ns.
Signal Chain Designer uporabniku omogoča tudi to, da določi, kako se signali v tej fazi obdelujejo. Uporabniki lahko konfigurirajo popolnoma diferencialne ojačevalnike, instrumentacijske ojačevalnike ali ojačevalnike za merjenje toka.
Stopnja za filtriranje analognega signala
Ojačeni analogni signal je treba nato filtrirati, da se odstranita šum in popačenje, ki nastanetapri postopku ojačenja signala. Filtri lahko uporabljajo pasivne komponente, kot so upori in kondenzatorji. Za ustvarjanje filtrov prvega reda, ki imajo po mejni frekvenci blag padec -20 dB/dekado. Filtri drugega in višjega reda so običajno aktivni filtri, ki uporabljajo enega ali več operacijskih ojačevalnikov za doseganje ostrejših padcev.
Konfiguracija filtra določa, ali bo filter slabil frekvence nad srednjo frekvenco f0 (nizkoprepustni filter), pod f0 (visokoprepustni filter), zunaj dveh mejnih frekvenc (pasovni filter) ali zunaj določenega frekvenčnega pasu (notch filter). Drugi parametri filtra, kot je Q faktor, dodatno izboljšujejo odziv filtra in določajo strmino dušenja, prehodno delovanje in obliko prepustnega pasu.


V Signal Chain Designerju lahko uporabniki konfigurirajo parametre za preproste filtre tako, da izberejo tip filtra in določijo ključne parametre. Filter Wizard v Signal Chain Designerju lahko oblikuje tudi preproste filtre tretjega reda in višje ter filter ponovno uvozi v oblikovanje digitalne signalne verige. V primeru (slika 4) se uporabnik odloči za nizkoprepustni filter z f0 = 10 kHz in Q faktorjem 0,707. Izbrani filter tipa Sallen-Key uporablja en sam operacijski ojačevalnik, da je prilagojen na visoko vhodno impedanco in izhodni signal z nizko impedanco z dobro stabilnostjo.
S temi parametri Signal Chain Designer načrtuje vezje, ki vključuje ADI-jev operacijski ojačevalnik LT6020 [4] rail-to-rail (slika 5). LT6020 porabi manj kot 100 µA, vendar se lahko še vedno hitro odzove na spremembe vhodnega signala s hitrostjo spremembe 5 V/µs. Ima GBP 400 kHz v temperaturnem območju od -40 °C do +125 °C.
Stopnja analogno digitalne pretvorbe
Sklepni korak v poti signala, od odziva senzorja do podatkov, je pretvorba analognega signala v digitalno obliko. Običajne arhitekture ADC vključujejo register zaporednih približkov (SAR) za dobro ločljivost pri zmerni hitrosti vzorčenja in Delta-Sigma (ΔΣ) za visoko ločljivost pri nižjih hitrostih vzorčenja. Da bi dosegli želeni digitalni izhod, morajo razvijalci poznati vrsto vhoda, ločljivost sistema in hitrost izhodnih podatkov.
Uporabniki te parametre določijo v programu Signal Chain Designer, program pa izdela ADC vezje, vključno z referenčno napetostjo in pasivnim uporovno/kapacitivnim (RC) filtrom na vhodu. Nekateri ADC-ji uporabnikom omogočajo tudi integracijo digitalnega filtriranja ali nastavitev ADC-jev v načinu visoke impedance (Hi-Z) za enostavnejše zasnove z manjšo porabo energije.
V primeru na sliki 6 je izhod Signal Chain Designerja določil referenčno napetost ADI ADR4525 [5] in AD7175-2 ΔΣ ADC [6]. ADR4525 ima dobro temperaturno stabilnost s temperaturnimi koeficienti med 0,8 ppm/°C in 4,0 ppm/°C ter izhodnim šumom 1 µV p-p pri 2,048 VOUT in 0,1 Hz do 10 Hz. AD7175-2 je 24-bitni ADC s pretokom 250.000 vzorcev na sekundo (250 kSPS) in časom umirjanja 20 µs.
Po analogno-digitalni pretvorbi lahko razvijalci optimizirajo izhod tako, da v Signal Chain Designer vstavijo digitalne filtrirne bloke v ADC. Možnosti v teh digitalnih filtrirnih blokih vključujejo povprečja, filtre prvega in drugega reda ter preproste CIC-filtre s premikajočim se povprečjem.
Po izdelavi virtualnega sistema za pridobivanje podatkov s pomočjo Signal Chain Designerja lahko uporabniki v okviru programske opreme simulirajo frekvenčni odziv, šum, DC napako, moč in vhodne razpone. Za bolj prilagojene simulacije lahko Signal Chain Designer ustvari virtualne testne naprave, ki jih je mogoče urejati in izvajati v LTspice.
Zaključek
Digitalna orodja, kot je Signal Chain Designer podjetja ADI, lahko zmanjšajo ugibanje in frustracijo pri gradnji natančnega sistema za zajemanje podatkov. Z modeli široke palete takoj dostopnih operacijskih ojačevalnikov, napetostnih referenc, ADC-jev in drugih komponent v programski opremi Signal Chain Designer omogoča uporabnikom virtualno natančno nastavitev njihovih sistemov za zajemanje podatkov, kar zagotavlja nemoten prehod na pridobivanje in uporabo strojne opreme.
- https://www.digikey.com/en/products/filter/voltage-reference/693?s=N4IgjCBcpg7LBOKoDGUBmBDANgZwKYA0IA9lANrgDMATAAx2wgC6xADgC5QgDKHATgEsAdgHMQAX2JgEADiTQQaSFjxFSFEHRYSpIGpuwcUANhMBWczqA
3: https://www.digikey.com/en/products/base-product/analog-devices-inc/505/AD8510/24215
4: https://www.digikey.com/en/products/base-product/analog-devices-inc/505/LT6020/112344
5: https://www.digikey.com/en/products/base-product/analog-devices-inc/505/ADR4525/92011
6: https://www.digikey.com/en/products/filter/analog-to-digital-converters-adc/700?s=N4IgTCBcDaIIYBMDsBGJBWAtBAugXyA
7: https://www.digikey.com/en/products/base-product/analog-devices-inc/505/AD4008/116016
