Renesas Electronics Corporation
Avtor: Ruslan Tykhovetskyi, aplikacijski inženir, Renesas Electronics, Lviv, Ukraina
Vedno večja kompleksnost elektronskih naprav zahteva natančno in zanesljivo spremljanje toka, napetosti in moči. Poleg zajemanja trenutnih podatkov je za optimizacijo delovanja in učinkovitosti ključnega pomena tudi analiza spreminjanja teh parametrov skozi čas.
Zelo učinkovit pristop k temu izzivu je uporaba nastavljive logike, ki omogoča izdelavo prilagodljivih merilnih sistemov, ki so prilagojeni specifičnim aplikacijam. Programabilni logični čip SLG47011V je idealna rešitev, saj združuje zelo hitro obdelavo podatkov in funkcionalno prilagodljivost, zaradi česar je zmogljivo orodje za sodobne inženirske aplikacije.



V tem članku bomo raziskali napredne zmogljivosti SLG47011V za merjenje toka, napetosti in moči ter poudarili pomen uporabe njegove nastavljive logike in specializiranih funkcij za izpolnjevanje posebnih zahtev sodobnih aplikacij za spremljanje.
Spremljanje toka, napetosti in moči
SLG47011 [1] je eden od najnovejših članov družine GreenPAK, ki ga odlikuje integracija večjega števila ključnih funkcionalnih blokov:
14-bitni SAR ADC, ki lahko v 8-bitnem načinu doseže hitrosti do 2,35 Msps.
programabilni ojačevalnik (PGA), ki podpira šest konfiguracij ojačevalnika z nastavitvami ojačenja od 1x do 64x, kar zagotavlja prilagodljivost pri obdelavi analognih signalov.
Vgrajen 12-bitni DAC, ki deluje s hitrostjo vzorčenja do 333 ksps in omogoča natančno generiranje analognih izhodnih signalov.
Druga pomembna lastnost je strojna matematična enota (MathCore), ki podpira operacije množenja, seštevanja, odštevanja in deljenja, kar omogoča učinkovito obdelavo podatkov brez potrebe po uporabi zunanjih procesorjev.
Vgrajen dinamični pomnilnik za 4096 besed.
SLG47011V s temi integriranimi bloki ponuja vsestranski pristop za spremljanje toka, napetosti, moči in temperature. Uporaba teh notranjih blokov zmanjšuje število potrebnih zunanjih komponent. Vgrajeni PGA blok na primer odpravlja potrebo po zunanjem diferencialnem ojačevalniku za meritve toka. Poleg tega zagotavlja dodatne prednosti, saj ta nastavljivi blok omogoča prilagodljivo prilagajanje svojih nastavitev med postopkom merjenja, vključno s prilagajanjem ojačenja, kar posledično poveča merilno območje.


Ta kombinacija visoko integriranih analognih in digitalnih blokov v modelu SLG47011V bistveno poenostavlja zasnovo sistema in hkrati izboljšuje funkcionalnost. Zmožnost izvajanja meritev in obdelave podatkov znotraj enega samega čipa ne le zmanjšuje celotno kompleksnost sistema, temveč tudi izboljšuje zanesljivost, saj zmanjšuje potencialne točke odpovedi, povezane z uporabo drugih zunanjih komponent. Ta stopnja integracije je skupaj s prilagodljivostjo programirljivih funkcij še posebej primerna za ustvarjanje kompaktnih in učinkovitih nadzornih rešitev.
Konfigurabilnost te naprave omogoča dinamično prilagajanje spreminjajočim se merskim zahtevam brez kakršnih koli sprememb strojne opreme. Ta prilagodljivost je še posebej dragocena pri aplikacijah, kjer se lahko merilni pogoji znatno spreminjajo, saj omogoča, da sistem ohrani optimalno delovanje v različnih scenarijih delovanja.
Ta zasnova, prikazana na sliki 1, je namenjena vmesniku z MCU prek I2C in jo je mogoče konceptualno razdeliti na naslednje bloke:
Blok A: odgovoren za digitalizacijo vhodnih analognih signalov. Predvsem ojačevalnik s programirljivim ojačenjem (PGA) je mogoče rekonfigurirati prek I2C, kar omogoča individualno prilagoditev ojačenja za vsak merilni kanal glede na posebne značilnosti merjenih signalov.
Blok B: Upravlja logiko krmiljenja ADC in skrbi za pravilen zagon ADC. SLG47011V ponuja tudi možnost kompenzacije odmika (offset) za diferencialne meritve. Ta blok skrbi za časovno usklajenost in pravilno delovanje kompenzacije odmika med merjenjem toka.
Blok C: skrbi za shranjevanje in obdelavo digitaliziranih podatkov. Bufferji od 0 do 3 shranjujejo digitalizirane podatke (iz ADC) in delujejo kot filtri s posodabljanjem podatkov po načelu drsečega povprečja. MathCore izvaja izračune moči z množenjem digitalnih izhodov napetosti in toka.
Rezultate iz vsakega bufferja je mogoče prebrati prek I2C vmesnika in jih nato prikazati prek MCU ali povezati z računalnikom za vzpostavitev nadzornega sistema.
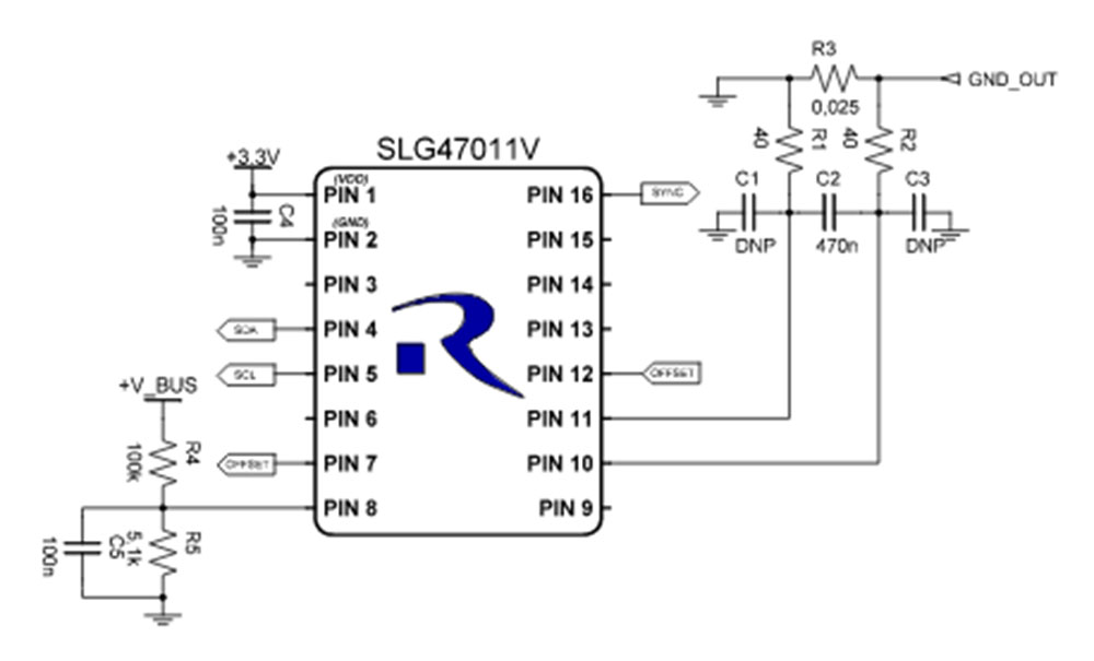
Rešitev, prikazana na sliki 2, omogoča merjenje napetosti do 20 V in tokov do 4 A, če se ojačenje PGA nastavlja prek I2C glede na tok, in sicer: x32 za tokove do 1 A, x8 za tokove od 1 A do 3 A in x4 za 4 A tokove. Sicer lahko to vezje meri tokove do 1 A z ojačenjem x32. Ojačenje je mogoče zmanjšati na x16, s čimer se največji izmerjeni tok poveča na 2 A. Ker pa začetna zasnova temelji na prepisovanju ojačenja prek I2C, je pomembno, da je treba ojačenje prepisati tako za kanal 3 (ki je odgovoren za merjenje toka) kot za kanal 2, saj je odgovoren za umerjanje odmika za kanal 3. Vhodna napetost se priključi na pin +V_BUS in je zasnovana za napetostno območje od 4 V do 20 V.
Pina 7 in 8 morata biti povezana skupaj, saj sta odgovorna za kalibracijo odmika.
Pin 16 (Sync) služi kot signalni pin, ki nadzoruje, kdaj lahko MCU dostopa do SLG47011.Komunikacija s čipom prek I2C je mogoča le, če je pin 16 na nizkem logičnem nivoju. R3 je šent upor, na katerem se meri tok.
Prebrani podatki MathCore se pretvorijo z naslednjo formulo 1:
kjer je:
M – prebrani podatki iz MathCore
Ge – ojačenje kanala 3
Vrednosti napetosti in toka je mogoče prebrati tudi iz bufferjev 0 in 3, pri čemer se bodo te vrednosti povprečile na enak način kot v bufferju, ki sledi MathCore. Ker pa sta za tok zaporedno povezana dva bufferja, se 16 bajtov povpreči na 14 bitov.
Odčitana napetost se pretvori z naslednjo formulo 2:



akjer:
ADCVbus – podatki prebrani iz bufferja 1
N – ADC resolucija
Prebran tok je pretvorjen s pomočjo sledeče formule 3:
kjer:
ADCSHUNT – podatki prebrani iz bufferja 3
Funkcijski opis razvojne plošče
Praktični prikaz zmožnosti merjenja napetosti, toka in moči SLG47011V je prikazan na razvojni plošči SLG47011V Demo Board #1 [2], ki vsebuje MCU za branje in prikaz podatkov iz čipa ter potrebne komponente za natančne meritve. Tri plošče so bile testirane za natančnost merjenja napetosti in toka, rezultati pa so opisani v razdelku 3.1.


Ključne lastnosti:
Napajanje (do 28 V, 5 A)
Napetost, tok, moč in merjenje temperature
Meritve v obeh smereh (vsebuje, vtikače in vtičnice)
128 x 32 OLED monokromatski displej
Poenostavljen funkcijski diagram je prikazan na Sliki 4.
Merilna točnost
Meritve toka in napetosti so opravljene na treh različnih ploščah da bi dobili statistične podatke o točnosti.
Glej tabelo 1 za podatke o meritvah napetosti in tabela 2 za podatke o meritvah toka.

Lastnosti prilagoditev
Kot smo že omenili, je SLG47011V konfiguracijski logični integrirani čip, ki za razliko od drugih čipov, ki se običajno uporabljajo v sistemih za spremljanje električnih parametrov, omogoča implementacijo naprednih funkcij, kot so med drugim nadzorna funkcija, prenapetostna zaščita in zaščita pred previsoko temperaturo.
Ta izboljšana zasnova je uporabljena v aplikacijskem priročniku (AN-CM-375 Monitor napetosti, toka, moči in temperature [3]).
Ta konfiguracija ne omogoča le preprostih meritev, temveč vključuje tudi zaznavanje napak za izmerjene signale in po potrebi oddaja signal o napaki drugim napravam. Druga funkcija je možnost merjenja toka na bakrenem priključku (glej AN-CM-394 Current Sensing with Cu Trace [4]).
Poleg standardne kompenzacije odmika, ki je na voljo prek pomnilniške tabele in jedra MathCore, je mogoče izmeriti tudi tok z možnostjo kompenzacije temperaturnega drsenja.
Zaključek
SLG47011V je prilagodljiva in učinkovita rešitev za merjenje toka, napetosti in moči. Zaradi svoje nastavljive logike in funkcij, kot so kompenzacija odmika, korekcija temperaturnega drsenja in zaznavanje napak, je zanesljiva izbira za nadzorne sisteme. Možnost vgradnje dodatnih funkcij, kot so časovni števci in zaščita pred prenapetostjo in previsoko temperaturo, povečuje njegovo prilagodljivost. SLG47011V s svojo programirljivostjo in visoko stopnjo integracije zagotavlja praktično platformo za ustvarjanje natančnih rešitev za spremljanje v realnem času v različnih aplikacijah.
