Avtor: mag. Vladimir Mitrović
Konec leta 2022 in v začetku leta 2023 smo v reviji Svet elektronike imeli serijo o preprostih elektronskih vezjih.
V zadnjih dveh delih te serije (SE 316 in SE 317) smo pokazali, kako lahko glasnejše zvočne signale, kot sta aplavz ali krik, oblikujemo v električni impulz, ki ga nato lahko uporabimo na primer za vklop ali izklop luči, in kako lahko takšne impulze štejemo. To je bil lep primer, kako je v današnjem času, ko mikrokontrolerji nadzorujejo vse – od otroških igrač, gospodinjskih aparatov, avtomobilov do najbolj dovršenih naprav – mogoče narediti nekaj smiselnega tudi brez njih.
Kot nekakšen spin-off te serije je nastala naprava, ki jo bomo spoznali v tem članku! Naprava je sestavljena iz mikrofona, oblikovalnika impulzov in dveh števcev, katerih rezultati so prikazani na 7-segmentnem displeju in 10-bitnem nizu svetlečih diod ali pa po želji le vklopimo in izklopimo večbarvno LED diodo – delovanje naprave je konfigurirano s štirismernim stikalom. Začnimo po vrsti!
Ta vsebina je samo za naročnike



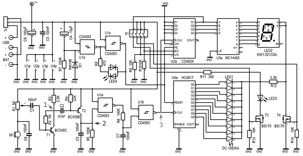
Slika 1 prikazuje shemo celotne naprave. Miniaturni kondenzatorski (elektretni) mikrofon M1 z vgrajenim ojačevalnikom (na diagramu spodaj levo) pretvarja zvočne signale v napetostne spremembe na uporu R1. Tranzistor T1 to napetost dodatno ojači, tako da na njegovem kolektorju, v točki (1), dobimo signal, kot je prikazan na sliki 2. Tukaj ni pomembna kakovost, temveč čim večje ojačenje: zvok, na katerega želimo, da se vezje odzove, mora v točki (1) ustvariti signal z amplitudo 1 V ali več.
Sledi oblikovalnik impulzov T2. Ta tranzistor deluje kot ojačevalnik C razreda: brez vzbujanja skozenj ne teče tok. Šele ko signal v točki (1) doseže dovolj veliko amplitudo, bodo njegovi negativni vrhovi “odprli” T2 in skozenj bo stekel tok, ki bo zelo hitro napolnil kondenzator C3 do napajalne napetosti (5 V) in ta napetost se bo vzdrževala, dokler bo dovolj glasno vzbujanje. Ko zvočni impulz popusti, se bo C3 začel prazniti skozi upor R5 in napetost na njem se bo postopoma zmanjševala – valovna oblika napetosti v točki (2) je prikazana tudi na sliki 2.
Vendar ni vse tako idealno. Signal v točki (1) je zelo nepravilen, tako da bodo nekateri vrhovi, tudi ko se njihova amplituda zmanjša, odprli tranzistor T2. Posledično se bodo na padajočem robu signala (2) pojavile nepravilnosti, ki jih lahko naslednja vezja “interpretirajo” kot nov impulz. Da bi zmanjšali ta neželeni pojav, je vzporedno z mikrofonom priključen kondenzator C8. Ta duši višje frekvence in s tem zmanjšuje njihov vpliv na nepravilnosti na padajočem robu signala v točki (2). Poleg tega smo na pot oblikovanja signala dodali dva Schmittova prožilnika, U1a in U1b. Schmittov prožilnik je primerjalnik, ki glede na to, ali se njegova vhodna napetost dvigne ali zniža, spremeni izhodno stanje na dveh različnih ravneh. Zaradi tega je odporen na manjše spremembe vhodne napetosti, zato je njegov odziv na “umazane” vhodne signale stabilnejši. Dodali smo tudi nizkoprepustni filter R6 + C7, da bi končno dobili lepo oblikovan pravokotni impulz iz zvočnega vzbujanja, na katerega želimo, da se vezje odzove v točki (3). Ta signal dovajamo na taktna vhoda dveh števcev, U4a (HC4017) in U2a (CD4029), ki nam bosta pomagala doseči zahtevano funkcionalnost.
V praksi se moramo še vedno poigrati s trimer uporom R1! Položaj njegovega drsnika določa skupno ojačenje in s tem občutljivost vezja: “nižji” kot je (bližje izhodu mikrofona), večje bo ojačenje in obratno. Nastavili ga bomo v položaj, v katerem se vezje najčisteje odziva na vzbujanje zvoka.
Integrirano vezje CD4093 ima še dva Schmittova prožilnika, U1c in U1d. Uporabili smo ju za ustvarjanje kratkega pozitivnega impulza v trenutku vklopa napajalne napetosti, ki nato ponastavi števce in jih nastavi v začetno stanje. Ta ponastavitveni impulz dejansko ustvari kondenzator C4, ko se polni skozi upor R7, in bi ga lahko uporabili v njegovi prvotni obliki. Vendar je to „zero-waste” vezje, v katerem je treba uporabiti vse! Poleg tega, da pomagata oblikovati že tako dobro oblikovan impulz ponastavitve, U1c in U1d krmilita dvobarvno svetlečo diodo LED4. Med ponastavitvijo bo tok tekel skozi LED4 v eno smer in bo svetila rdeče; ko je ponastavitev končana in je vezje pripravljeno za delovanje, bo tok tekel v nasprotni smeri in bo svetila zeleno!
LED1
LED1 je 10-bitna matrika LED-ic (LED bar), ki jih krmili integrirano vezje HC4017 (U4). HC4017 je dekadni števec z 10 izhodi, Q0 do Q9, njegov način delovanja pa je prikazan v tabeli na sliki 3:
po ponastavitvi HC4017 nastavi izhod Q0 v stanje logične enice, medtem ko so vsi ostali izhodi v stanju “0” (z drugimi besedami, napetost na izhodu Q0 je 5 V, medtem ko je napetost vseh ostalih izhodov 0 V);
z vsakim impulzom na vhodu ure (CLK) se ta logična enica premakne na naslednji izhod v zaporedju, dokler se po desetem impulzu cikel ne začne znova od začetka.
Na sliki 3 so te logične enote označene, ker so edine, ki so nam pomembne: anode 10-bitnega LED niza so priključene na izhode Q0-Q9 in prižgala se bo le LED, katere izhod je trenutno v stanju “1”. Tok skozi LED diode je določen z uporom upora R2 in znaša približno 1 mA – izkazalo se je, da tudi pri tem relativno majhnem toku LED-ice iz niza DC-10EWA svetijo zelo močno. Ker bo v danem trenutku prižgana le ena od diod v nizu, si lahko delijo skupni katodni upor R12.
Dekadni števec HC4017 je prav tako implementiran v CMOS tehnologiji, pod oznako CD4017. Čeprav je pin-združljiv in funkcionalno enak števcu HC4017, tukaj nismo uporabili CMOS različice, ker ima pri napajalni napetosti 5 V previsoko izhodno upornost: če bi namesto LED1 uporabili manj občutljivo matriko, njene LED-ice ne bi mogle svetiti dovolj močno.


LED2
LED2 je 7-segmentni displej s skupno katodo, ki ga krmilita integrirani vezji CD4029 (U2) in MC14495 (U3). CD4029 šteje tudi impulze na svojem CLK vhodu, trenutna vrednost števca pa se na izhodih Q4-Q1 prikaže kot binarno število (slika 4). Zato nas vedno zanimajo logična stanja vseh štirih izhodov, zato smo jih označili v tabeli na sliki.
Po ponastavitvi bodo izhodi prevzeli stanje, ki smo jim ga dodelili z vhodi D4-D1: v našem primeru bo to stanje “0000”. Način štetja CD4029 je odvisen od stanja krmilnih vhodov B/D in U/D:
če je B/D = 0, CD4029 deluje v desetiškem načinu in šteje v območju 0–9 (0000–1001);
če je B/D = 1, CD4029 deluje v binarnem načinu in šteje v območju 0–15 (0000–1111 ali 0–F v šestnajstiškem zapisu);
če je U/D = 1, CD4029 šteje navzgor (od manjših do večjih števil);
če je U/D = 0, CD4029 šteje navzdol, od večjih do manjših števil.
Pri sestavljanju smo uporabili vse štiri možnosti, izbiramo pa jih z dvema desnima segmentoma četvernega stikala S1. Način priključitve stikala S1 je viden na shemi na sliki 1, pomen posameznih položajev pa je prikazan na sliki 2. Natančneje, v položaju, v katerem je stikalo prikazano na sliki 2, bi CD4029 štel navzgor v binarnem načinu (0-15).
Izhodna stanja števca želimo prikazati na 7-segmentnem displeju LED2. To pomeni, da bomo potrebovali ustrezno vezje, ki bo sposobno vklopiti ustrezne segmente 7-segmentnega displeja za vse binarne kombinacije na izhodih Q4-Q1 in jih tako prikazati v berljivi obliki. V času, ko so se 7-segmentni displeji pogosto uporabljali za prikaz podatkov, so bila integrirana vezja za ta namen zlahka dostopna.
Danes se za prikaz podatkov uporabljajo različne zasnove displejev, vendar je še vedno mogoče najti pretvornike BCD v 7-segmentni prikaz različnih zasnov. Vendar lahko prikazujejo le številke od 0 do 9, naš števec CD4029 pa v binarnem načinu šteje do 15! Našel sem le eno integrirano vezje, ki lahko prikaže binarne kombinacije 0000-1111 na 7-segmentnem zaslonu kot šestnajstiške številke od 0 do F: MC14495.
Vgrajene ima tudi upore, ki omejujejo tok skozi diode 7-segmentnega displeja, tako da je mogoče na njegove izhode neposredno priključiti displej s skupno katodo. Edina težava je, da se to integrirano vezje ne proizvaja več in ga je nemogoče najti v “resnih” trgovinah. Da, ponuja ga več spletnih trgovin, vendar morate biti previdni: “pravi” MC14495 mi je uspelo najti šele v tretjem ali četrtem poskusu: v prvih pošiljkah so integrirana vezja sicer prišla s pravilno oznako, vendar te niso bile pravilne. Zato bodite previdni pri spletnem nakupu!
LED3
Svetleča dioda LED3 bo prižgana, če je izhod Q1 števca CD4029 v stanju “1”. Če pogledamo sliko 4, bomo opazili, da je ta izhod izmenično v stanju “0” in “1”, zato se bo LED3 izmenično prižigala in ugašala z vsakim novim impulzom v točki (3). Da bi bilo vezje učinkovitejše, smo za LED3 uporabili LED-ico, ki sama spreminja barve, če jo pustimo prižgano dovolj dolgo. Vrednost upora R11 je bila izbrana kot kompromis:
to vrsto diode lahko priključimo neposredno na napetost 5 V, vendar potem sveti veliko močneje kot ostale LED-ice v našem vezju;
če z njo zaporedno priključimo upor, se bo intenzivnost zmanjšala;
če je upor prevelik, se bo modra barva “izgubila”, kar spet ni ugodno za nas.


Stikalo S1 in tranzistorski stikali T3 in T4
Ko je prvi segment stikala S1 (slika 2) v položaju “3”, napetost na izhodu Q1 števca CD4029 krmili tranzistorsko stikalo T3, ki nato vklaplja in izklaplja LED-ico LED3, ki deluje na prej opisani način. Ko je prvi segment v položaju “0”, bo T3 izklopljen in LED3 ne sveti.
Če je drugi segment stikala S1 v položaju “1, 2”, se bo tranzistorsko stikalo T4 vklopilo, zato bosta LED-ici LED1 in LED2 delovali na zgoraj opisani način. Če je drugi segment v položaju “0”, bosta LED1 in LED2 izklopljeni.
Tako prvi in drugi segment stikala S1 določata, kateri del vezja bo aktiven in kateri ne. Videli smo že, kako tretji in četrti segment stikala S1 vplivata na delovanje števca CD4029.
Napajanje in izvedba
Za vezje je bilo zasnovano tiskano vezje, katerega shema sestavljanja je prikazana na sliki 5. Možna sta dva načina napajanja: iz 4,5 V baterije ali s 5 V napajanjem iz omrežnega adapterja (npr. iz polnilnika za mobilni telefon) prek priključka USB-C. Glede na izbrani način napajanja je treba srednji pin priključka J1 priključiti na pin BAT ali USB.
Slika 6 prikazuje fotografijo prototipa, ki se od končne različice razlikuje v majhnih podrobnostih. Na fotografiji si lahko ogledate, kako se droben modul s priključkom USB-C (takšni moduli so zlahka dostopni v spletnih trgovinah) namesti v za to predvideno režo na tiskanem vezju: najprej se prilepi s sekundnim lepilom, nato pa se ga ovije s koščki žice, ki ga še dodatno utrdijo.
Način uporabe
Po izbiri želenega načina delovanja s stikalom S1 in po vklopu napajanja se bo LED L4 na kratko prižgala rdeče, nato pa bo še naprej svetila zeleno: to je znak, da je vezje pripravljeno za delovanje. Vezje se bo odzvalo na kratkotrajno ploskanje z roko in glasnejše krike, nezaželeno pa tudi na trkanje po površini, na kateri se nahaja. Zato ga je priporočljivo postaviti na trdno površino, prekrito z debelim prtom ali podobno tkanino. Po optimalni nastavitvi občutljivosti s trimerjem R1 se bo vezje precej zanesljivo odzvalo na zvočno vzbujanje, vendar je še vedno možno, da občasno “preskoči” kakšno stanje – nismo izdelovali profesionalne naprave, temveč elektronsko igračo!
Opombe
Opisano vezje je projektirano za potrebe HZTK in je uporabljeno kot vaja za spajkanje na STEM delavnici. Ohišje je projektiral in na 3D tiskalniku izdelal Zvonimir Lapov Padovan, sodelavec HZTK.
Zaradi težav pri pridobitvi integriranega vezja MC14495 je bila izdelana tudi različica vezja, v kateri njegovo funkcijo opravlja 20-pinski mikrokontroler ATtiny2313. Ta različica ni v skladu z uvodom, v katerem smo poudarili, da se da nekaj smiselnega narediti brez mikrokontrolerja, zato o tem nismo želeli pisati.
