0,00 €

V košarici ni izdelkov.

0,00 €

V košarici ni izdelkov.

More
    DomovRevijaSprejemnik naravnih frekvenc (2)

    Sprejemnik naravnih frekvenc (2)

    V prejšnji številki revije Svet elektronike so bili predstavljeni nekateri osnovni pojmi pri sprejemanju naravnih frekvenc. Predstavljena je bila tudi osnovna shema sprejemnika, ki pa nima nobenih filtrov in je primerna za poslušanje naravnih frekvenc daleč izven urbanega okolja.

     

    Slike niSedaj je čas, da predstavim malo bolj kompleksno shemo, ki bo omogočala sprejem tudi v delno urbanem okolju. Pri sprejemanju sem namreč ugotovil, da živimo v zelo onesnaženem okolju. To se pozna tudi na frekvenčnih področjih. S svojimi električnimi aparati smo zelo onesnažili frekvenčne pasove. Stvari pa se ne izboljšujejo, ampak gredo celo na slabše.

    Daleč največji onesnaževalec pa je seveda elektrodistribucija, ki je s svojimi 50 Hz zelo onesnažila frekvenčno okolje. 50 Hz je povsod prisotno, celo sredi polja v Savinjski dolini, kjer sem preizkušal svojo napravo. Zato je bilo nujno dodati v sprejemnik nekaj filtrov.

    Drugi, vendar malo manj močni onesnaževalci frekvenc so močni dolgovalovni in srednjevalovni oddajniki, ki imajo marsikje moč preko 300 kW. Zato sem na samem vhodu sprejemnika predvidel filtriranje tudi teh frekvenc. Sprejemniku sem dodal še prenapetostno zaščito, ki naj bi ščitila polprevodnike pred elektrostatično razelektritvijo.

    Električna shema

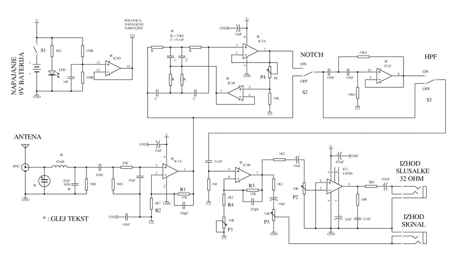
    Slike niPa si oglejmo celotno shemo sprejemnika. Na vhod sprejemnika je preko BNC konektorja priključena antena. Sledi prenapetostni odvodnik. Uporabil sem plinski prenapetostni odvodnik EPCOS EC90. Njegova prenapetost znaša 90 V. Nominalno prenese 5 kA toka pri impulzu 8/20 µs. Namesto njega je možno uporabiti tudi navadno tlivko. Sledi dušilka 47 mH, kondenzator 47 pF in upor 3 MΩ. Upor služi za odvod elektrostatičnega naboja. Dušilka in kondenzator tvorita vhodni filter, ki duši radijske frekvence nad 100 kHz. Vezni kondenzator 10 nF skupaj z uporom 3 MΩ tvori vhodno visoko sito in prepušča frekvence nad 5 Hz. Hkrati preprečuje vdor enosmerne napetosti na vhod ojačevalnika. Zato je priporočljivo, da ima čim večjo prebojno napetost. Upor 47k in kondenzator 47 pF tvorita vhodno nizko sito na 70 kHz. Operacijski ojačevalnik v prvi stopnji mora biti s FET vhodom in nizkim šumom. Primerni so ojačevalniki tipa TL074 ali TL084 pa tudi AD824 in podobni. Ojačenje prve stopnje je definirano z uporoma R1 in R2. Kondenzator 100 pF v povratni vezavi paralelno z uporom R1 služi kot nizko sito.

    Kvaliteta komponent na samem vhodu mora biti zelo dobra. Vsi upori morajo biti metalplastni, vhodni kondenzator 47 pF / 500V pa mora imeti čim manj izgub. Sam sem uporabil stari dobri ‘MICA’ kondenzator. Ostali kondenzatorji so lahko keramični, vendar z dielektrikom COG/NPO ali X7R.

    Slike niTakoj za prvo stopnjo sem se odločil za aktivno filtriranje signala. Če bomo sprejemnik uporabljali samo za poslušanje strel, potem zadošča samo visoko sito (HPF). Najbolj interesanten del signala strele je namreč v področju od 1 kHz do 3 kHz, zato lahko filtriramo spodnji del pod 1 kHz in s tem v dobršni meri zadušimo nezaželenih 50 Hz in tudi nekaj njenih višjih harmonikov. Če pa bomo uporabljali sprejemnik tudi za poslušanje drugih signalov, potem potrebujemo celotni obseg slišnih frekvenc. V tem primeru sem predvidel Notch filter za filtriranje 50 Hz. Posamezne filtre vklapljamo in izklapljamo s preklopnikoma S2 in S3.

    Celotni članek

    Sprejemnik naravnih frekvenc (2)

    2011_SE192_35

     

    Politika zasebnosti

    Spoštujemo vašo zasebnost in se zavezujemo, da bomo osebne podatke, pridobljene prek spletnega informacijskega sistema, skrbno varovali in jih brez vaše privolitve ne bomo posredoval tretji osebi oziroma jih uporabili v druge namene. Ker obstajajo v spletnem informacijskem sistemu določene povezave na druge, zunanje spletne strani, ki niso vezane na nas, ne prevzemamo nobene odgovornosti za zaščito podatkov na teh spletnih straneh.

    Hkrati se zavezujemo, da bomo po svojih najboljših možnih močeh varovali podatke in zasebnost obiskovalcev spletne strani .

    Da bi preprečili nepooblaščen dostop do pridobljenih podatkov ali njihovo razkritje, ohranili natančnost osebnih podatkov in zagotovili njihovo ustrezno uporabo, uporabljamo ustrezne tehnične in organizacijske postopke za zavarovanje podatkov, ki jih zbiramo.

    Več: https://svet-el.si/politika-zasebnosti