DigiKey
Avtor: Rolf Horn
V današnjem elektronskem svetu so pretvorniki energije potrebni za vse, od medicinskih naprav do polnilnikov za mobilne telefone in prenosne računalnike ter pomožnih napajalnikov.


Zmanjševanje velikosti ohišij, upravljanje toplote, spremenljive vhodne napetosti in pametni protokoli polnjenja otežujejo zasnovo napajalnikov in pretvornikov, hkrati pa se povečuje poudarek na učinkovitosti.
V zadnjem desetletju so se pojavile nove tehnologije polprevodniških stikal, ki uporabljajo integrirana vezja (IC) na čipih iz galijevega nitrida (GaN). GaN vezja se na atomski ravni obnašajo drugače, kar predstavlja izzive in rešitve za načrtovalce močnostnih pretvornikov.
GaN polprevodniki imajo široko energijsko vrzel; s 3,4 eV je več kot trikrat večja od energijske vrzeli silicijevih polprevodnikov. Podobno kot drugi materiali s široko energijsko vrzeljo, lahko GaN polprevodniki delujejo pri višjih napetostih in temperaturah do 400 °C, kar omogoča njihovo uporabo v aplikacijah z višjo močjo, in višjih frekvencah, zaradi česar so uporabni v radiofrekvenčnih (RF) in 5G aplikacijah.
V aplikacijah močnostnih pretvornikov integrirana vezja GaN optimizirajo izgube, povezane s tranzistorji, kot so serijska impedanca (RDS(ON)) in vzporedna kapacitivnost (COSS), pri manjših fizičnih velikostih kot silicijeva integrirana vezja. Pri enaki površini kot silicijeva integrirana vezja lahko GaN integrirana vezja obdelujejo višje frekvence in pri tem generirajo manj toplote, kar načrtovalcem omogoča, da zmanjšajo ali odpravijo obsežne hladilnike.
Vendar pa je krmiljenje GaN tranzistorjev lahko zahtevno. Zaradi njihove tolerance za visoke frekvence mora biti krmilnik fizično blizu tranzistorja, da se odstrani zakasnitev in učinkovito upočasni hitrost preklapljanja tranzistorja, s čimer se izogne neželenim elektromagnetnim motnjam (EMI). Načrtovalci močnostnih pretvornikov, ki uporabljajo GaN, premagujejo te izzive z uporabo ene same naprave, ki združuje visokonapetostna močnostna stikala za primarno stran (vhod) in krmilna integrirana vezja za sekundarno stran (izhod) skupaj z vezjem povratne vezave.


Stikalne lastnosti
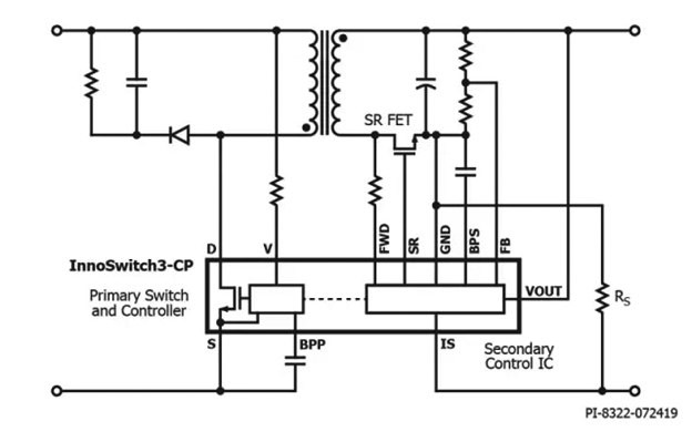
Power Integrations je ustvaril več družin teh ohišij z uporabo svoje tehnologije InnoSwitch3 s PowiGaNTM. Na primer, družina preklopnih integriranih vezij InnoSwitch3-CP (slika 1) uporablja kvazi-resonančne (QR) flyback krmilnike za zagotavljanje izhodov s konstantno napetostjo (CV)/konstantnim tokom (CC) za profil konstantne moči (CP).
Primarna in sekundarna stran IC sta galvansko ločeni, vendar se informacije o izhodni napetosti in toku prenašajo iz sekundarnega krmilnika v primarni krmilnik prek induktivnega sklopa. Ta komunikacijska tehnologija FluxLink hitro prenaša natančne informacije, kar omogoča hitre odzive na prehodne obremenitve in preklopne frekvence do 70 kHz.
IC-ji iz družine InnoSwitch3-CP lahko obdelujejo moč od 50 W do 100 W brez potrebe po hladilnih telesih, kar zmanjša skupno prostornino napajalnika. Te komponente so namenjene za neprekinjeno delovanje pri 650 V, vendar lahko prenesejo tudi napetostne sunke do 750 V. Industrijski modeli so zasnovani tako, da prenesejo 900 V ali 1700 V.
Napajalniki, ki uporabljajo integrirana vezja iz družine InnoSwitch3-CP, dosegajo 94-odstotno učinkovitost v celotnem dovoljenem območju obremenitve, v primerjavi s približno 90 % pri silicijevih stikalih. Ta visoka učinkovitost, skupaj z minimalno porabo energije (manj kot 30 mW), pomaga družini InnoSwitch3-CP izpolnjevati globalne predpise o energetski učinkovitosti.
Za zagotovitev varnosti in dolge življenjske dobe komponent je družina integriranih vezij InnoSwitch3-CP okrepila 4000 VAC galvansko ločitev v skladu s standardom Underwriters Laboratories (UL) 1577 med primarno in sekundarno stranjo, vsaka enota pa je testirana s HIPOT. Druge varnostne funkcije vključujejo zaznavanje in odzivanje na odprta vrata v sinhronem usmernikovem polprevodniškem tranzistorju (SR FET), prenizko ali previsoko napetost na vhodni liniji in previsoko napetost na izhodu. IC krmilnik lahko tudi omeji prenapetost in se izklopi pred pregrevanjem.
Integrirana vezja iz družine InnoSwitch3-EP (slika 2) so podobna tistim iz družine InnoSwitch3-CP. Namesto da bi bila optimizirana za en sam izhod s konstantno močjo, uporabljajo ponderirano regulacijo na sekundarni strani (SSR), da iz povprečne napetosti na več izhodih izračunajo krmilni signal.
Družina integriranih vezij InnoSwitch3-EP ima tudi napetostno odvisen izhod. Pri 750 V integrirana vezja InnoSwitch3-EP dosežejo izhodno moč od 50 W do 100 W, pri 1250 V pa do 85 W. Zasnovana so za delovanje visokonapetostnih stikal in imajo prebojno napetost 1700 V.
Na sekundarni strani je za družino InnoSwitch3-EP na voljo opcijski upor za zaznavanje toka. Ko je ta funkcija zaznavanja omogočena, je mogoče enote nastaviti tako, da se samodejno ponovno zaženejo, ko je tok obremenitve višji od nastavljene mejne vrednosti za vnaprej določeno časovno obdobje.
Integrirana vezja InnoSwitch3-CP se pogosto izberejo za potrošniške pretvornike napetosti, kot so tisti, ki so izdelani v skladu s protokolom USB Power Delivery (PD), protokolom QuickCharge (QC) ali drugimi lastniškimi protokoli. Zaradi svoje večje napetostne zmogljivosti in prilagodljivosti, so integrirana vezja InnoSwitch3-EP dobra izbira za napajalne vire v industrijskih okoljih ter za merilnike porabe energije in pametna omrežja. Uporabljajo se tudi v pomožnih, rezervnih in prednapetostnih napajalnih virih gospodinjskih aparatov.
Programabilna moč
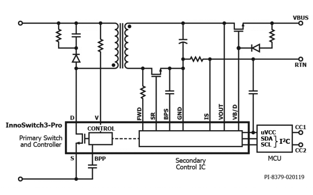
Z integriranimi vezji InnoSwitch3-Pro (slika 3) je mogoče bolj dinamično upravljati vhodne in izhodne signale ter napake prek Inter-Integrated Circuit (I2C) digitalnega vmesnika. Uporabniki lahko nastavijo frekvenco preklapljanja pri polni obremenitvi na poljubno vrednost med 25 kHz in 95 kHz, pri čemer izberejo nižjo vrednost, da zmanjšajo kopičenje toplote v velikih transformatorjih, ali višje frekvence za majhne transformatorje.
Mikrokontroler v vezju zagotavlja dodatne možnosti zaščite za integrirana vezja iz družine InnoSwitch3-Pro. Uporabniki lahko neodvisno konfigurirajo želene odzive na napake prenapetosti in podnapetosti na izhodu. Prav tako lahko spremljajo vhodno napetost in zagotovijo zaščito pred situacijami brown-in/brown-out in prenapetostjo. Mikrokontroler zazna tudi odprta vrata SR FET-a in upravlja histerezno termično izklopitev za boljšo zaščito integriranega vezja.
Visoko konfigurativna zasnova integriranih vezij InnoSwitch3-Pro, njihovo nizko toplotno segrevanje in visoka učinkovitost jih naredijo idealne za uporabo v polnilnih adapterjih, ki izpolnjujejo protokole, kot so USB PD 3.0, QC, Adaptive Fast Charge (AFC), Fast Charge Protocol (FCP) in Super Charge Protocol (SCP). Načrtovalci jih izbirajo tudi za polnilnike baterij in nastavljive LED-predstikalne naprave, kjer so potrebne kompaktne zasnove z minimalnim kopičenjem toplote.
Kompaktni kondenzatorji
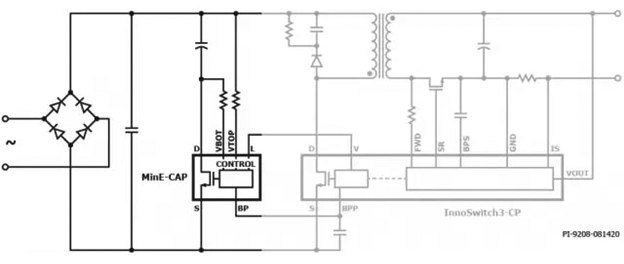
Preklopna integrirana vezja, kot so tista iz serije InnoSwitch3, so le majhen del arhitekture napajalnikov in pretvornikov energije. Na primer, veliki kondenzator, ki je komponenta za shranjevanje energije, ki izravnava nihanja v izmenični energiji, ki vstopa v napajalnik, lahko zavzame do 25 % prostora v tem napajalniku.
Z uporabo tehnologije preklapljanja IC PowiGaN je podjetje Power Integrations razvilo MinE-CAP, IC stikalo in krmilnik, ki deluje z dvema manjšima kondenzatorjema, da zagotovi ustrezno kapacitivnost za dano napajalno napetost (slika 4). Keramični ali elektrolitski kondenzator, ki lahko prenese do 400 V in ima nazivno vrednost od 1 µF do 5 µF, je vedno aktiven. MinE-CAP aktivira dodatni elektrolitski kondenzator z nazivno vrednostjo 160 V, vendar z višjo kapacitivnostjo, ko zazna nižjo napetost.
Poleg zmanjšanja potrebnega prostora za do 40 % z razdelitvijo velikega kondenzatorja na dve manjši polovici, MinE-CAP tudi odpravlja potrebo po termistorju z negativnim temperaturnim koeficientom (NTC) za zagonski tok. Kondenzatorji, ki jih nadzira MinE-CAP, so namesto tega dimenzionirani tako, da lahko ob vklopu napajanja obvladujejo zagonski tok.
Zaključek
Preklopna integrirana vezja, ki združujejo tranzistorje, krmilna integrirana vezja in povratne vezave z uporabo GaN polprevodnikov, izkoriščajo odpornost materiala na visoke temperature, napetosti in frekvence. Ta integrirana vezja omogočajo manjša tiskana vezja, odpravo hladilnikov in kreativno namestitev kondenzatorjev, kar omogoča, da se večfunkcijski napajalnik namesti v bolj kompaktna ohišja. GaN izdelki, kot so Power Integrations InnoSwitch3 z PowiGaN linijami, bodo verjetno še naprej zanimali načrtovalce, ki si prizadevajo za večjo gostoto moči in nadaljnjo miniaturizacijo.
