Kljub navidezni preprostosti je ta ojačevalnik pokazal odlične parametre, zaradi česar ga lahko brez težav uvrstimo med Hi-Fi opremo.
Ojačevalnik ki ima zelo prijeten zvok, je bil patentiran v osemdesetih letih. Od takrat se je osnova elementov precej spremenila in omogočila poenostavitev vezja, pri čemer je bila ohranjena sama ideja in dosežene najboljše lastnosti brez ogrožanja zanesljivosti.
Vezje celotne serije teh ojačevalnikov je skoraj enako, razlikujejo se le v številu izhodnih tranzistorjev – v različici MOSFET-100W se uporablja en par, v različici MOSFET-400W pa 4 pari.
Vezje ima vhodni napetostni ojačevalnik, izdelan z operacijskim ojačevalnikom TL071, in dvofazni push-pull močnostni ojačevalnik. Vezje izhodne stopnje je konstruirano tako, da gre v resnici za dva neodvisna ojačevalnika – za pozitivno polvalovno komponento zvočnega signala (VT1 – gonilnik, VT3, VT5, VT7, VT9 – izhodni tranzistorji) in za negativno polvalovno komponento (VT2 – gonilnik, VT4, VT6, VT8, VT10 – izhodni tranzistorji). Oba ojačevalnika sta pokrita z lokalnimi negativnimi povratnimi vezavami: R13-R9 in R14-R10. Ojačenje je odvisno od razmerja med nazivnimi vrednostmi teh uporov, v našem primeru pa je izbrano tako, da se v tej kaskadi doseže minimalno popačenje.
Spreminjanje vrednosti ni priporočljivo (R9 in R10 lahko znašata od 27 do 43 Ohmov, optimalno pa 33 ali 39 Ohmov). Ker izhodna stopnja deluje v ojačevalnem načinu in preide v nasičenost, postane upornost med izhodom ojačevalnika in virom napajanja manjša (0,2–0,5 Ohma). Prav ta dejavnik omogoča MOSFET-u veliko večjo učinkovitost na izhodu v primerjavi s tradicionalnimi ojačevalniki z emitorjevimi sledilniki, saj je amplituda izhodnega signala le nekaj voltov manjša od napajalne napetosti.
Poleg lokalne negativne povratne vezave (OOS) je celoten ojačevalnik pokrit z drugo vezavo OOS, ki jo sestavljata R2 in R32. V tem primeru je ojačenje KU = R32 / R2 + 1 = 48-kratno (33 dB). V majhnih mejah lahko spremenite R2, da dobite želeno ojačenje, vendar ne presegajte 37 dB (R2 ne sme biti manjši od 680 Ohmov). Seznam elementov, potrebnih za samostojno sestavo ojačevalnika, je povzet v tabeli.
Ta vsebina je samo za naročnike
Izhodni tranzistorji so nameščeni na hladilniku prek električno izolirajočih toplotno prevodnih sljudnih podložk, pri čemer so bili tranzistorji in podložke predhodno namazane s toplotno prevodno pasto. Na hranilnik je treba priklopiti „skupni GND“ vodnik. Lahko sicer montirate tranzistorje brez podložk, vendar je treba upoštevati, da bo izhodni signal ojačevalnika prisoten na hladilniku, kar lahko povzroči osciliranje ojačevalnika, zato je treba hladilnik izolirati od ohišja. Na sliki 3 je prikazana risba tiskanega vezja in položaj delov na njem.



Med značilnostmi ojačevalnika je treba omeniti tudi to, da so ohišja izhodnih tranzistorjev električno povezana med seboj in izhodom ojačevalnika, zato pri uporabi majhnih hladilnikov s prisilnim hlajenjem ne morete uporabiti sljudnih tesnil, ampak morate hladilnik izolirati od ohišja. Pri uporabi hladilnikov z naravno konvekcijo zraka so dimenzije slednjih že velike in ni priporočljivo, da se uporabi ventilator za hlajenje – nastane preveč motenj, ki lahko, če so tiskana vezja v ohišju nepravilno nameščena, povzročijo motenje ojačevalnika.
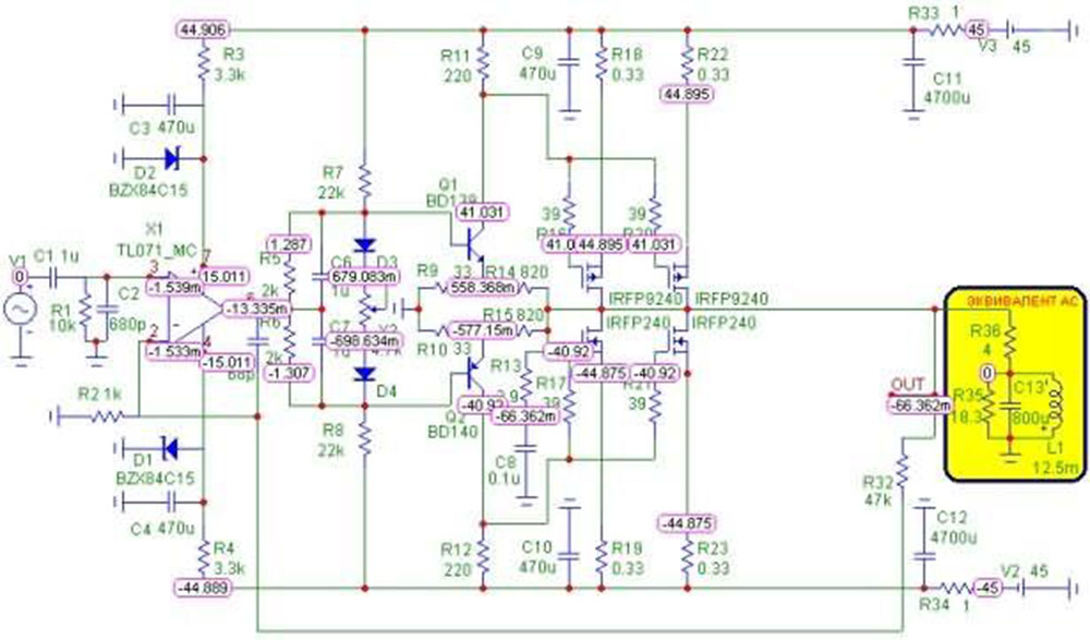
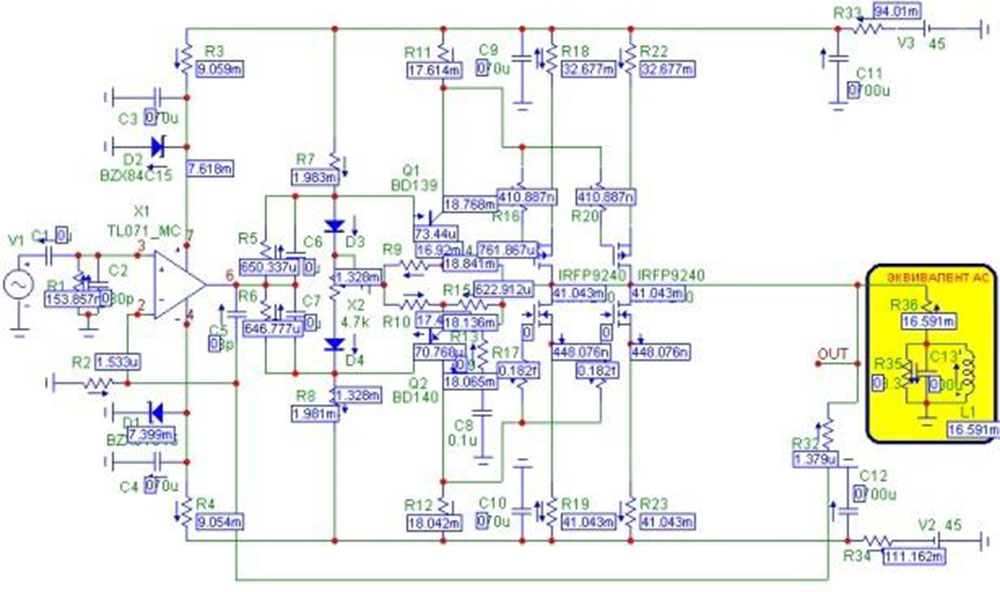
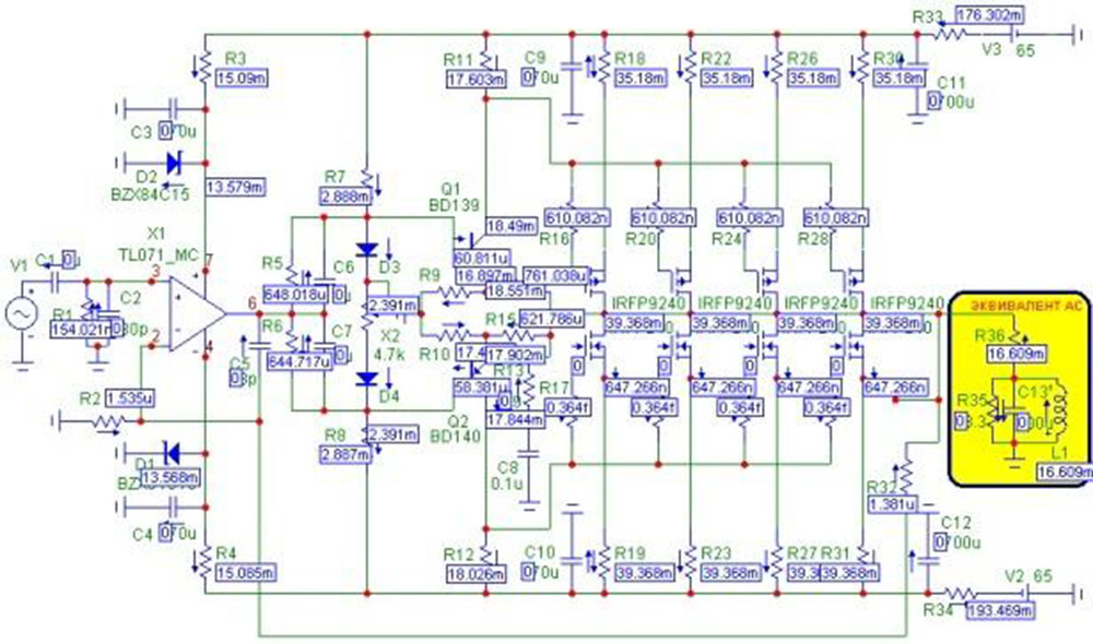
Na slikah 4 in 5 so prikazane napetosti na shemi za različico 200 W ojačevalnika z napajalno napetostjo ± 45 V in dvema paroma izhodnih tranzistorjev ter 400 W ojačevalnika z napajalno napetostjo ± 65 V. Obe različici sta obremenjeni z ekvivalentom zvočnika (rumeni pravokotnik). Morda je vredno omeniti, da je model uporabil tranzistorje IRF640-IRF9640, ki so ekvivalenti IRFP240-IRFP9240, vendar z manjšo izgubo moči zaradi toplote na siliciju, saj imajo ohišje TO-220 v primerjavi z TO-247. Kljub temu so IRF640-IRF9640 v simulatorju popolnoma opravili naloge, ki so jim bile dodeljene, in se lahko uporabljajo tudi v ojačevalniku kot izhodni tranzistorji.
Vendar pa pri uporabi TO-220 ohišij ne smemo pozabiti, da disipirana moč enega TO-220 ohišja ne sme presegati 60 W, za razliko od ohišja TO-247, ki lahko doseže do 100 do 120 W. Z drugimi besedami, pri uporabi IRF640-IRF9640 kot izhodnih tranzistorjev ni priporočljivo, da ojačevalnik s štirimi pari oddaja več kot 240 vatov. Sliki 6 in 7 prikazujeta tokove, ki tečejo skozi vsak element ojačevalnika v stanju pripravljenosti (brez vhodnega signala).


Mirovni tok izhodne stopnje naj bo nastavljen med 30 in 40 mA – to je povsem dovolj za popolno izginotje popačenj in tehnološko rezervo za povečanje napajalne napetosti. To je vredno posebej omeniti: ta ojačevalnik nima nobenih verig za stabilizacijo toka, zato se ob spremembi napajalne napetosti spremeni tudi načini delovanja končne stopnje – s povečanjem napajanja se poveča mirovni tok, z zmanjšanjem pa se zmanjša.
To ni pomembno, če se napetost omrežja spreminja v okviru 5 % ali če se za ojačevalnik uporablja stabilizirano napajanje, vendar če se napetost omrežja zmanjša za 10 %, kar se na obrobju pogosto zgodi, je že zagotovljeno, da se bo na izhodu ojačevalnika pojavil korak, če pa se poveča za 10 %, bo mirovni tok že 0,45 A, in moč, dodeljena vsakemu tranzistorju (pri napajanju ± 65 V + 10 % in štirih parih močnih tranzistorjev), bo približno 30 W, kar bo na koncu povzročilo generiranje toplote približno 200 W!
Zato priporočamo, da ojačevalnik uporabljate kot širokopasovni ojačevalnik z zelo kakovostno napajalno napetostjo ali kot ojačevalnik za nizkotonski zvočnik in nastavite mirovni tok med 15 in 20 mA. Z zmanjšanjem napajanja se pojavi »stopnička«. S povečanjem mirovnega toka pa bo ostala v dovoljenem obsegu in tako močnega segrevanja hladilnika ne bo.


Kot termostabilizacijska elementa se uporabljata diodi VD3 in VD4, ki se lahko namestita tako na hladilnik, lahko pa tudi ostaneta na tiskanem vezju. Takojšnje segrevanje se tako ali tako ne pojavi, zato je hitrost segrevanja plošče, nameščene nad hladilnikom, povsem zadostna.
Posodobitev: Bralec iz Indije je izdelal vezje z močjo 200 W in 4 MOSFET-i, vendar ni delovalo. Dejal je, da je delovalo brezhibno, ko je namesto TL071 namestil operacijski ojačevalnik LM741. Operacijski ojačevalnik TL071 naj ne bi imel enake karakteristike kot LM741, vendar sem vam to vseeno želel sporočiti.
Povzeto po:
https://320volt.com/en/irfp240-irfp9240-mosfet-400w-amplifier-circuit/
